CRM Битрикс24 в страховой медицинской компании 

«АСТРА-МЕТАЛЛ»

Страховая медицинская компания «АСТРА-МЕТАЛЛ» работает на рынке добровольного медицинского страхования (ДМС) более 20 лет. Головной офис находится в г. Магнитогорск. Направления деятельности - обязательное и добровольное медицинского страхования граждан РФ, диспансеризация. Филиалы и представительства есть в 44 городах Челябинской, Свердловской областях и в р. Башкирия.
Компания приняла самое непосредственное участие в становлении системы ОМС в Челябинской области – от первого эксперимента до полномасштабной реализации проекта.

Запрос от Заказчика:

В компании ООО СМК "АСТРА-МЕТАЛЛ" работают три отдела: ОМС (обязательное медицинское страхование), ДМС (добровольное медицинское страхование), Диспансеризация. Основная проблема была в том, что менеджеры каждого отдела работали в своей системе: ОМС - Учет полисов ОМС, ДМС - 1С, Диспансеризация - Экспертиза.
Это усложняло процесс взаимодействия с клиентами - происходило постоянное столкновение между менеджерами, т.к. один и тот же клиент мог быть занесен сразу в несколько баз. Необходимо было организовать работу отдела продаж так, чтобы исключить дубли в клиентской базе и повысить эффективность работы менеджеров.
При выборе системы Битрикс24 Заказчик ориентировался на многофункциональность и возможность интеграции со сторонними системами.
Команда "Создаватель" предложила выгодные условия и написала подробное техническое задание.

Процесс внедрения и результаты:

На первом этапе были проведены подготовительные работы: внесены изменения для сущностей (Контакты, Компании, Сделки), настроены и созданы сущности для работы API, настроен интерфейс (фильтр, создание js модуля, реализация механизмов смены типа контакта, типа сделки).
Необходимо было, чтобы информация из прежних разрозненных систем отображалась на корпоративном портале Битрикс24 компании.

На втором этапе был внедрен и настроен функционал для "слаженной" работы отделов продаж разных направлений.
В начале менеджер заносит информацию о новом клиенте в систему и проверяет не работали ли с ним ранее менеджеры из других отделов. Если клиент уже имеется в базе, то сотрудник прекращает с ним работу. В отдельных случаях идет договоренность между отделами.
Главный инструмент на портале блок "CRM". В результате менеджеры отошли от работы в Excel-таблицах. Активно используют лиды для занесения новых клиентов. Решена проблема с дубликатами в клиентской базе.

Все работы проводились удаленно, т.к. территориально компания находится в г. Магнитогорск.
Налажен постоянный тесный контакт с руководителями ключевых отделов: ОМС и ДМС.
Периодически проводились созвоны по скайпу. В Битрикс24 был организован внутренний чат для обсуждений.
Любой менеджер мог задать интересующий его вопрос нашему специалисту.

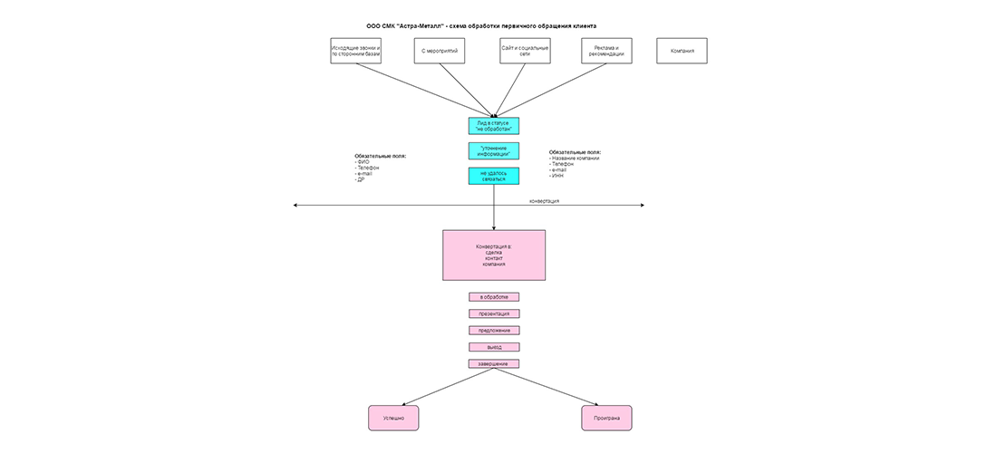
Пример (выдержка) сценария работы "Обработка входящей заявки":


Каналы поступления новых заявок:
· исходящие звонки по сторонним базам, совершаемые менеджерами
· заявки с различных мероприятий, проводимые компанией и ее партнерами
· заявки с сайта компании
· обращения из социальных сетей в официальных группах компании
· входящее обращение по рекомендации или после просмотра рекламы

1. Первый шаг. Менеджер создает новый лид в CRM

Если заявка поступила по любому из вышеперечисленных каналов, то менеджеры заносят информацию вручную (в дальнейшем планируется автоматизация входящих заявок). Создают лид и заполняют его всей имеющейся информацией. У лида может быть 3 статуса: Не обработан, Уточнение информации, Не удалось связаться.
При загрузке сторонних баз лиды образуются автоматически со статусом «Не обработан». Если менеджер заносит лиды вручную, то статус проставляется им в зависимости от статуса общения с клиентом.

 
2. Второй шаг. Менеджер переводит лид в статус «Уточнение информации».

Если лид находится в данном статусе, то нужно дозвониться до клиента и перевести лид в статус «Уточнение информации».
После того как клиента проконсультировали, необходимо поставить себе напоминание о звонке или письме. Это необходимо для того, чтобы уточнить какое решение было принято клиентом. Данное действие необходимо повторять периодически, пока не будет окончательного утверждения клиента о покупке товара или отказе от него.

 
ВАЖНО: Если клиент отказался от услуги, то лид не ставится в отказ. На его базе создается Контакт. В зависимости от отказа, менеджер может поставить себе напоминание позвонить через какое-то время клиенту с повторным предложением, либо занести в базу для получения рассылки об определенном товаре.

 
3. Третий шаг. Менеджер переводит лид в статус «Не удалось связаться»

Если c клиентом продолжительное время не удается связаться, то такие лиды необходимо переводить в статус «Не удалось связаться» и также ставить себе напоминания о звонках.

Хотите внедрить Битрикс24?

Присылайте нам ТЗ в форме ниже, мы готовы обсуждать вашу задачу!
Cookie-файлы
Настройка cookie-файлов
Детальная информация о целях обработки данных и поставщиках, которые мы используем на наших сайтах
Аналитические Cookie-файлы Отключить все
Технические Cookie-файлы
Другие Cookie-файлы
Мы используем файлы Cookie для улучшения работы, персонализации и повышения удобства пользования нашим сайтом. Продолжая посещать сайт, вы соглашаетесь на использование нами файлов Cookie. Подробнее о нашей политике в отношении Cookie.
Принять все Отказаться от всех Настроить
Cookies