Внедрение CRM Битрикс24 в компанию «Осирис»

Компания «Осирис» — производитель элитных аксессуаров (портмоне, кошельки и т.д.) обратилась в нашу компанию за помощью в настройке CRM-системы для настройки работы отдела продаж. Так как компания была создана совсем недавно, то процесс продаж еще не был до конца отработан. Перед нами встала задача вместе с руководителем компании стандартизировать процесс продаж и согласно полученным данным настроить CRM-систему.
Было проведено несколько встреч, благодаря которым были отрисованы блок-схемы и написана инструкция для менеджеров.
Менеджеры применяют CRM на практике и дают обратную связь. Данная информация должна помочь «отточить» процесс продаж и помочь дальнейшему внедрению портала Битрикс24 в компанию.

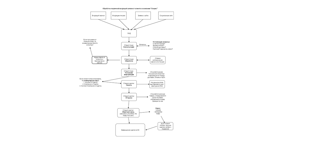
Пример сценария работы отдела продаж — «Обработка заявки от нового клиента»:
1. Первый шаг. Менеджер создает новый лид в CRM со статусом «Консультация».

Новые заявки приходят в компанию по каналам: телефон, электронная почта, сайт, социальные сети. Если заявка поступила по любому из каналов, то пока менеджеры заносят информацию вручную (в дальнейшем планируется подключение почты, интеграция с сайтом, подключение Открытых линий). Создают лид и заполняют его всей имеющейся информацией. У лида может быть 3 статуса: Консультации, Обработка, Уточнение информации.

Если лид только создан в статусе «Не обработан», то нужно перевести лид в статус «Консультация» и дозвониться до клиента. Во время телефонного разговора менеджер должен задать обязательные уточняющие вопросы: с какого города, форма оплаты, способ доставки, наличие и варианты связи, удобные клиенту.

2. Второй шаг. Менеджер переводит лид в статус «Обработка».

После того как клиента проконсультировали, необходимо поставить себе напоминание о звонке или письме. Это необходимо для того, чтобы уточнить какое решение было принято клиентом. Данное действие необходимо повторять периодически, пока не будет окончательного утверждения клиента о покупке товара или отказе от него.

ВАЖНО: Если клиент отказал и не приобрел товар, то лид не ставится в отказ. На его базе создается Контакт. В зависимости от отказа, менеджер может поставить себе напоминание позвонить через какое-то время клиенту с повторным предложением, либо занести в базу для получения рассылки об определенном товаре.

3. Третий шаг. Менеджер переводит лид в статус «Уточнение информации»

Если клиент принял положительное решение о приобретении товара, то необходимо заново уточнить информацию, полученную ранее: доставка, оплата и прочее.

4. Четвертый шаг. Менеджер конвертирует лид в сделку и контакт или в сделку и контакт/компанию (если оплата будет производиться юридическим лицом)

Менеджер создает на базе лида Контакт/Компанию и Сделку в стадии «Оплата». В Сделке создается счет-фактура и отправляется на оплату клиенту.

5. Пятый шаг. Менеджер устанавливает стадию сделки «Отгрузка».

После того, как получена оплата, менеджер должен созвониться с клиентом, перед этим уточнив наличие товара на складе. Во время разговора с клиентов менеджер должен оговорить сроки поставки и отправить номер трекера по смс-сообщению.

6. Шестой шаг. Менеджер устанавливает стадию сделки «Обратная связь».

После установки данной стадии необходимо позвонить клиенту и уточнить получил ли он товар. Если товар получен, то необходимо провести опрос по работе курьера и менеджера, а также по качеству товара. Если клиент лоялен и удовлетворен, то предложить ему сделать «селфи» с товаром.

7. После всех вышеперечисленных шагов, можно закрывать сделку с успешным статусом «ОК».

Хотите внедрить Битрикс24?

Присылайте нам ТЗ в форме ниже, мы готовы обсуждать вашу задачу!
Cookie-файлы
Настройка cookie-файлов
Детальная информация о целях обработки данных и поставщиках, которые мы используем на наших сайтах
Аналитические Cookie-файлы Отключить все
Технические Cookie-файлы
Другие Cookie-файлы
Мы используем файлы Cookie для улучшения работы, персонализации и повышения удобства пользования нашим сайтом. Продолжая посещать сайт, вы соглашаетесь на использование нами файлов Cookie. Подробнее о нашей политике в отношении Cookie.
Принять все Отказаться от всех Настроить
Cookies